广西侗族之乡——三江侗族自治县行政历史沿革
广西侗族之乡——三江侗族自治县行政历史沿革

广西,地处祖国南疆,自古就是少数民族聚居的地方,古藉中的西瓯,骆越等,在这里广为分布!现在也是全国少数民族数量最多的几个省份之一!据统计,算是广西世居民族的,就有壮、汉、瑶、苗、侗、仫佬、毛南、回、京、彝、水、仡佬12个!当然,这世居的定义,就是指经过漫长的岁月中,人们的流动沉积,在相对长的时间里,定居在这片土地的人们!
自实行民族自治政策以来,几十年中,广西省也成为了广西壮族自治区,而省内也成立了相当数量的民族自治县,民族自治乡,这些区域,其实也说明了少数民族主要聚居分布范围。

全国现在有56个民族,分布在祖国各地。从分布上来说,现在北方,中原一带少数民族之所以相对较少,也是因为千百年来,民族融合都贯穿中华民族的发展历史,慢慢的被同化成一个民族了,少数民族都分布在中原以外的地方,如祖国南方,西南方现在就保留很多的独立的民族族群,也是因为这里的地理环境所决定,历史所决定!
侗族——就是其中的一个少数民族!侗族的主要就是分布区域,就在广西,贵州,湖南三省交界处。所以全国范围的侗族自治区域也刚好集中在这一带,如贵州的黔东南,湖南的通道,靖州等,广西的三江!

广西三江县,位于广西北部,是广西侗族的主要集居地,也是广西唯一的侗族自治县!三江县的“三江”之名,源于境内的三条大江,即榕江(现在叫融江)、浔江与苗江,而真正算起来,这三江县境内大大小小的河川,可是多达七十几条,而“三江”作为县名的使用历史,却不长,源于1914年,但是,“三江”这个名称,在此地出现,历史却有几百年了!
如今的三江县,辖6个镇、9个乡、9个社区和160个行政村,面积2454平方公里。但追寻现在三江县县境形成的历史沿革,却十分复杂,因为近千年的建置过程中,各时期的改废不一,历尽沧桑!

在三江县境内还没有出现“县”一级行政区域时,这里部分属于隋唐时融州的临溪、文村、浔江、 融江四堡寨,部分为古州蛮荒地!直到宋宁四年(公元 1105 年)置怀远郡,后改为平州,设置倚廓县,名怀远。县治所在,就在现在的老堡,那时也有把这个地方叫做“王江口”,因为这也是在三大江的交汇处,所以也叫做“三江口”,这就是这地界最早设置的县级行政区域!宋,元时期的怀远县有多大呢?东到现在龙胜,西到现在贵州从江,南到现在融安河村,北到现在湖南通道!

宋元时的三江,县城怀远在红点处,即现在的老堡
到了明代时期,明万历十九年(1591 年)以后,怀远县治搬到现在的丹洲村(也就是现在三江县的最南端),县境东西距122.5 公里,南北距126 公里。
东至洛袍村接融县界 2.5 公里;西至梅林村,接贵州黎平永从县120 公里;南至融县(今融安)河 村 1 公里;北至大营峒,接湖广直隶靖州绥宁界 125 公里;东南至融县林峒村界 5 公里;东北至沙泥村(沙宜)接桂林府义宁县(今龙胜)95 公 里;西南至融县大田村界 55 公里,西北至石碑接贵州黎平府永从县 102.5 公里。
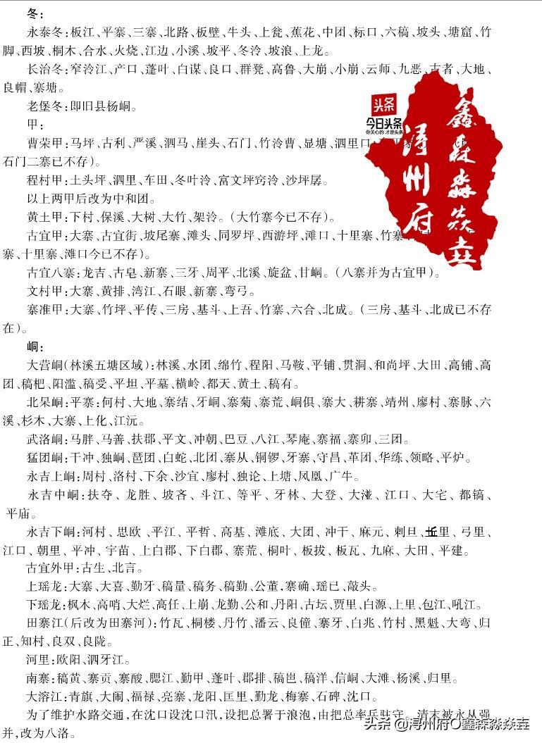
因为是少数民族聚居地区,所在,在这个地方的“郡县制”设置有点不同,浔州府O鑫森淼焱壵的这个系列文章介绍过,到明清时,很多地方实行的“郡县制”是“府州县乡都里图”等,但,怀远这个地方设置却是“镇,寨,甲,里,土舍,营,峒”等。当然了,名称不一样,但意思都差不多!
明代时,全县主要在在沿河交通枢纽的商埠设镇,共设4个镇。
宜良镇,在石眼口,又名古泥镇、古宜镇。
浔江镇,在白石寨,即宋的浔江堡,与宜良镇隔江相望。
万石镇,在梅寨(现称梅林),宋属安寨,崇宁四年(1105 年)置百万寨,寻改万安寨。
丹阳镇,在丹洲村,明万历十九年怀远县城搬到这里,丹阳镇成为了附郭城,所以镇的建置也就废了。
甲:在县城(三江口,今老堡)周围居住的汉人,编为三个甲,时称“三甲民”。
里:县城三厢居民,按户组编成八个里。
从这看来,其实县以下的“乡都里图”这种行政区域划分名称,主要是用于当时汉人比较多的地域!而少数民族聚居的地方则另外使用名称而已,这也是和当时的文化环境有关,甚至是当时的民族歧视政策有关,毕竟那个时候,对少数民族的称为蛮族,称谓的书写还用“犭”旁,如猺,獞,獠,狼,狑,狪,山子,蜑,犽等等。关于这些少数民族的一些了解,可以点击:桂平:古之民族说
土舍:在苗、瑶、侗、壮等少数民族聚居的诸营峒内,(土舍就等同于现在的乡,营,峒就等同于现在的村),屯由民众推举 6 名首领,官府配给每人一把刀,和袍带,封为土官,为土舍长官,有杀生权等。其实,这也一种土官制度,也算是区域民族自治方式在那个时代的表现!

明清时的三江大概范围,县城怀远即现在的丹洲
清代时期,这种“郡县制”的区域制度在怀远县的体现就更为复杂了,行政区的名称都不一样,估计很少人听说过!这地域除了三个镇保留以外,还设了冬、甲、峒、 龙、江、里、寨等行政区名称,这些名称其实都是同等级的行政,相当于现在乡一级行政区划。
不过,在历史中间,三镇也有所废改,在清乾隆四十三年在古宜设置分县,这也是后来再迁主县城的基础,而浔江镇、万石镇则在清末的时候废置。
全县除三镇外,全境有:3 冬、6 甲、6 峒、2 龙、2 江、1里,1寨,共辖 209 个村寨。

到了民国,基本上沿袭了清代时的范围,但还扩大了一点,在民国3年(1914年),撤府改县,怀远正式改名为三江县!此时三江县境最长阔处南北距122.5 公里,东西距约115 公里。土地面积 4199.5平方公里,这也是三江县历史上面积最大的时候!到了民国21年(1932年),又搬县城了,搬到古宜镇(也叫古泥),也就是现在三江县县城所在地。
东至高基乡弓江村之九坪山接龙胜县大罗乡双江界 45 公里;南至丹州 接融县界 60 公里;西至梅林乡石碑村接贵州从江县 97.5 公里(若由县治至独峒乡高定村之麻 石坳接贵州黎平县垒寨村界,亦仅 45 公里);北至横岭乡黄土村,接湖南省绥宁县双江界 52.5 公里;东北至福安乡沙宜村石门接龙胜界、沙宜村之青龙界脚接绥宁县之甘溪,均 37.5 公里: 东南至合水乡喇平村接融县拉吧界 60 公界;西南至平卯乡广雄村接贵州从江县及旧古州界 85 公里;西北至独峒乡干冲村背之三省坡(又名三省界,即湘、黔、桂三省之界山)东北接湘之 通道县,西接黔之黎平县界 45 公里。
民国前期,广西行政区域划分,实行的是区治,区下设团,团下设甲等等,这也是广西当时的一种特殊行政区划,一定程度上,引出了后来的“民团制度”,这个制度在后来抗战时期发挥了很大的作用!当然,这是后话了,浔州府O鑫森淼焱壵另外有一个抗战系列文章讲述这个!
就行政区划来说,民国的三江县除了三镇外,全县行政区划为甲乙丙丁4 区,共 48 团。
甲为丹阳区,辖旱九塘及城厢附郭等团,区治丹洲;
乙为浔江区,辖六甲三峒地方,区治古宜;
丙为平江区,辖林溪、武洛江、苗江三流域,区治马胖;
丁为溶江区,辖溶江十塘地方,区治富禄。

民国中期,24年(1935年),广西进行了新一次的区域行政制度改革,撤掉“区团制”,改为“区乡村甲制”,三江县划分为 32 乡,308 村街(后改为 287 个),2839 甲。
丹阳区辖7个乡,区治在丹洲。
浔江区辖7个乡,区治在古宜。
平江区辖9个乡,区治在马胖。
溶江区辖9个乡,区治在富禄。
在当时,“乡村甲”的设定是有规定的,如多少甲为一村,多少村为一乡等等,也就是基于这个原因,就在当年8月,时任县长吴廷瑞召集地方人士讨论,认为这32个乡的设置,所辖的村甲户口不完全符合编制规定,决定编并为 18 乡,200 个行政村。
但是他的这个区划实行不久,就遭到民间的强烈反对,要知道,三江就是少数民族聚居区比较多的地方,除了侗族外,还有苗,瑶,汉等族杂居,相邻的村与村,甲与甲之间的民族成份不同,习惯就会不同,地理民情的不同也就引发各乡村间纠纷不断,严重影响地方的治安,不得已,第二年,只好仍照原议,将全县定为 32 乡。

解放后,三江县人民政府成立,县域袭民国三江县,只是全县划为6区33乡,1951年5月又改为9区34乡!这些改变,也是根据解放初的政策有关系,但这时候,三江县范围还没有变化!
最大的变化,就是1952年12月了,这一年,融县发生了很大的变化,简单来说,就是一分为二,从融县分出一个大苗山县(现融水)!大苗山县以原来融县中区为主,再从周边相邻的县拆划一部分乡域,组成一个新的县!
当时的三江县的邦阳、大浪、白云、大湾、平卯5乡就划给了新设置的大苗山县!1953 年春,又划出高培小乡归大苗山县。经过一系列的撤并,1953年底,三江县也就只设置有119个乡镇了。

中华人民共和国成立初期,1949年至1952年7月融县隶属柳州专区。此间,1951年7月,融县人民政府从融水镇迁至长安镇,于次年9月成立融安县;1952年11月,以原融县中区为主,先后从罗城县、融安县、三江县和贵州省的从江县各划出一部分地区,成立了大苗山苗族自治区(县级),属宜山专区;1955年,大苗山苗族自治区更名为“大苗山苗族自治县”,至1958年改属柳州地区;1966年,大苗山苗族自治县改名为“融水苗族自治县”

细看地图,实际上从地理上来说,1952年三江县划给大苗山县的邦阳、大浪、白云、大湾、平卯5乡,正好就是现在融水县北部的整个白云河流域!此后,三江县成立侗族自治县,也就形成现在的样子了,三江的西,南两方向,像触角一样,远远伸出百余里!
在后来几十年间,境内的各乡镇的并并合合,也就是自家的事情了,县城所在古宜镇,也经历了几十年的建设,不了解的人一般都叫三江县城了,而辖地的部分乡,村的名字也一度改变,最后也就成为现在的样子!

现在的三江县,是全国七个侗族自治县中,侗族人口最多的一个县,也就是因为这样,侗族文化还是很浓厚,全县集中分布着很多是典型侗家民族风格建筑——鼓楼与风雨桥,以及众多的民居建筑群!
侗家的鼓楼与风雨桥与其他民族的不一样,自有特点,据资料显示,境内有近110座风雨楼,160座鼓楼,是体验侗家民族风情的好去处!如果你喜欢摄影,如果你喜欢山水,不妨可以去看看!
而很可惜,浔州府O鑫森淼焱壵没有去过,也只能空口说说而已了!

我在桂平,我是浔州府O鑫森淼焱壵。如果你喜欢,可以关注我,或长按此二维码!给你讲述这片土地更多的过往!
谢谢阅读关注!
抗战胜利75周年之缅怀八:广西各县抗日阵亡官兵名单——三江县
广西更多县市的人文地理历史知识,可以直接用今日头条app上方的搜索框输入:“广西各地县市的行政历史沿革”查询


-
- 郭靖黄蓉的最后下落—历史上的襄阳之战
-
2026-04-23 21:56:09
-
- 淮西兵变到底是什么样的 这个过程到底发生了什么事情
-
2026-04-22 22:23:14
-
- NBA历史77大球星——篮球皇帝张伯伦
-
2026-04-22 22:20:59
-
- 冉阿让是哪个名著人物(悲惨世界中冉阿让跌宕起伏的人生 )
-
2026-04-22 22:18:45
-
- 清朝皇帝赐府另居是什么样 仅仅是分家单过那么简单吗
-
2026-04-22 22:16:31
-
- 费祎被刺身亡,有哪些人有嫌疑?
-
2026-04-22 22:14:16
-
- 文成公主是个怎样的人呢?她为什么远嫁吐蕃?
-
2026-04-22 22:12:02
-
- 古代状元也是官职吗 高中状元会有什么样的待遇
-
2026-04-22 22:09:48
-
- 历史上曾经风靡一时的波兰翼骑兵
-
2026-04-22 22:07:33
-
- 历史上的海瑞最后什么下场?
-
2026-04-22 22:05:19
-
- 古代三妻四妾分别指的是什么 这种说法又是怎么出来的
-
2026-04-22 22:03:05
-
- 杨幂虞姬cos大片欣赏
-
2026-04-19 23:08:38
-
- 南大王深爱刘萱 从哪些地方可以看出来
-
2026-04-19 23:06:23
-
- 2023年9月5日,历史上的今天,英军炮轰三小时致“万县惨案”发生
-
2026-04-19 23:04:09
-
- 刘邦项羽楚汉之争结局如何
-
2026-04-19 23:01:55
-
- 历史人物:楚霸王项羽曾任命陈平为都尉,为什么后来陈平还是投奔汉高祖刘邦
-
2026-04-19 22:59:40
-
- 揭秘东汉楚王刘英之死 楚王刘英信仰什么学说
-
2026-04-19 22:57:26
-
- 东汉大将军公孙瓒被谁所灭
-
2026-04-19 22:55:12
-
- 秦时明月中重要人物盖聂怎么死的
-
2026-04-19 22:52:58
-
- 西游记中盘丝洞蜘蛛精故事经过
-
2026-04-19 22:50:43



陪伴唐朝走完一生的吐蕃帝国到底是如何覆灭的呢?
第一次鸦片战争