2022广东省各地中考普通高中录取分数线汇总(湛江已公布)
2022广东省各地中考普通高中录取分数线汇总(湛江已公布)
#广东中考##中考录取分数线##广东头条##湛江中考录取分数线2022##深圳中考指标生录取#
2022广东省各地中考普高及重点学校录取分数线汇总(陆续更新)
7月25日最新更新!

截止7月25日,广东省内中考成绩仅茂名地区还在等官方公布,湛江已公布普通高中各批次录取分数线,深圳明天公布正取生第一批次录取分数线,更多敬请期待后面的更新!

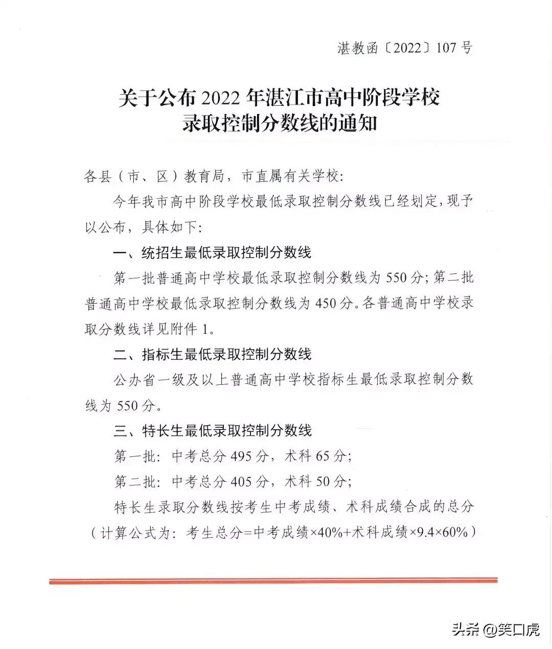
湛江中考总分940分,是所有地区中最高的,而第一批次最低分数线550分,第二批次最低才450分,而有些重点高中分数线有高达880分以上的,这差距也是挺大的。下图来自湛江教育局官网数据



作为广东唯一自主命题的两座城市之一,深圳市普通高中自主招生工作目前已完成,今天是指标生批次录取,明天才是正取生第一批次录取,按顺序接着是第二批次第三批次。届时各考生可以到深圳市教育局官网查询录取结果!
-
- 「音乐」无法忘却的经典—《狮子王》主题曲
-
2026-01-06 18:03:18
-
- 震撼:特朗普身价63亿美元,总统传奇再掀波澜!
-
2026-01-06 18:01:04
-
- 一碗玉米面,1碗白面,不揉面不擀面,筷子一搅,营养早餐出锅
-
2026-01-06 17:58:50
-
- 文王拉车八百步 周朝当兴八百年 是怎么回事
-
2026-01-06 17:56:36
-
- 为什么空气源热泵采暖很节能舒适?
-
2026-01-06 17:54:21
-
- 推荐6本网游类宠文甜文
-
2026-01-06 17:52:07
-
- 推文:古言《重生之归位》by狂上加狂 天作之合 男强女强 权谋商战
-
2026-01-05 21:15:11
-
- 马蹄的吃法与禁忌
-
2026-01-05 21:12:57
-
- 淡雅脱俗清冷孤傲古风网名女生韵味十足
-
2026-01-05 21:10:43
-
- 大连市金州区主要的五座火车站一览
-
2026-01-05 21:08:28
-
- 成功杂交的品种——中国马犬,能在我国走上正轨吗?
-
2026-01-05 21:06:14
-
- 不可一世的哈尔滨黑老大乔四是如何覆灭的?
-
2026-01-05 21:04:00
-
- 摆脱睡眠——搞懂“数羊”入眠法的真谛
-
2026-01-05 21:01:45
-
- 澳大利亚一“尸体花”盛开 15 年首次
-
2026-01-05 20:59:31
-
- 中国神话人物――清虚道德真君
-
2026-01-05 20:57:17
-
- 银河历险记3攻略 Samorost 3全流程通关图文攻略
-
2026-01-05 20:55:02
-
- 安利七本男主偏执病娇占有欲强的好书籍!
-
2026-01-04 23:08:50
-
- 【腊八节传统美食:腊八蒜制作教程】
-
2026-01-04 23:06:36
-
- 张柏芝与陈小春:经得起考验的友谊
-
2026-01-04 23:04:22
-
- 英国人的性格
-
2026-01-04 23:02:07



李小龙究竟有多厉害?创造9项世界纪录,至今没人能挑战成功
全国十大火车站排名