书信格式范文图 书信格式范文图 标准
书信格式范文图 书信格式范文图 标准
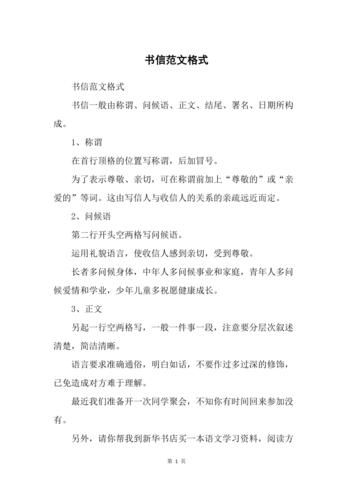
书信格式包括信头、称呼、正文、落款和附注等几部分。以下是一份书信格式范文: 信头:写在信纸的右上角,包括写信日期和收信人地址。 Dear Mr. /Mrs. /Miss (称呼): 正文:书信的主要内容,包括开头、中间和结尾三个部分。开头一般礼貌地问候收信人并说明写信的原因;中间阐述具体的事宜或观点;结尾再次表示诚挚的问候,并希望收信人能尽快回信。 落款:写在信的末尾,包括写信人的姓名、职务、地址和邮编等信息。 Best regards, (签名) 附注:如附上文件或物品,则应在信封上注明。 以上就是书信格式的基本范文,需要根据具体情况进行适当的调整。

一、写信邮编上下怎么写?
优质答案1:
左上角填写收信人的当地邮编 右下角填写写信人的邮编 。
我国的邮政编码采用四级六位数编码结构。前两位数字表示省(直辖市、自治区);前三位数字表示邮区;前四位数字表示县(市);最后两位数字表示投递局(所)。
邮件的传递顺序分收寄、分拣和封发、运输、投递4个环节。收寄方式主要是设置信箱、信筒和在邮局的营业窗口直接收寄。分拣和封发是将邮件按寄往地点分开,然后将分拣好的邮件分别封成邮件总包(袋、套)以便发运。
运输是将邮件总包分别经由规定的邮路,运到寄达地点。投递方式有按址投递和在邮局内投交两种。无法投递的邮件一般退给寄件人。无法投递又无法退回的邮件为无着邮件,由指定的机构集中开拆,能发现投退线索的即予以投退,仍然无着的经保管一定期限后予以销毁或作其他处理。
优质答案2:
邮政编码是一个国家或地区为实现邮件分拣自动化和邮政网络数位化,加快邮件传递速度,而把全国划分的编码方式。邮递区号制度已成为衡量一个国家通信技术和邮政服务水平的标准之一。正确填写邮编和地址的格式:
1,左上角写收信人的邮政编码。
2,邮政编码下面写上收信人的地址。
3,信封中间写收信人的姓名4,右下角写寄信人的地址。5,寄信人的地址下方,写上寄信人的邮政编码。6,右上角贴邮票。
优质答案3:
上面写收件人邮编,下面写邮寄人邮编
二、写信如何写满一面A4纸?
优质答案1:
写信写满一面A4纸不是一件难事。能写信,说明写信双方离的不近,也说明双方有段时间没见面了,那么该说的,能说的话题就比较多。具体可以从以下几方面来写:
1.首先可以先表达对对方的思念之情。先表达思念之情容易激发感情上的同鸣,下面的内容也就好说了。
2.问问对方近况如何。针对自己关心的或者对方关心的问题,问问有何进展。有何计划,打算。
3.说说自己的近况,自己生活工作有何变化。
4.最后也可以说一些听到的奇闻趣事!
估计也完这些,你的一张A4纸已经放不下了!
优质答案2:
写信一定要写满一面A4纸吗?非也。首先要看给谁写信。给父母写要能表达尊敬,说清楚要说的事情便可。给情侣写要表达爱意,关心之意,甜言蜜语一些。给同事写,要表达尊重,说清楚要讲的事等。所以,写信不一定非要写滿一张A4纸,根据写给不同对象,表达清楚了自己的意思就行了。
优质答案3:
写信写满一面a,4纸,很容易,看你用什么样的形式,如果你若用聊家常的方式去写,就比较容易写满一面a4纸,要是有重要事情想告诉对方,尽量要简短扼要,写信也是一种心态,如果觉得写信充盈着。 *** ,那就写的投入,很快就会写满一面a4纸的,
三、正确的书信格式怎样写?
开头写称呼时第一行一定要顶格写,写完称呼用冒号。第二行要空两格,先进行简单问候,再写正文。正文写完后,转下一行写祝福语,再移动一行偏右写落款和日期。
四、下级对上级的信件或邮件通知,最后要怎么写?
优质答案1:
最后写:请审阅!
下级给上级发邮件要注意:
1、称谓要得当,不要把很多的话说的太过于奉承,也不要太过于把您的老板抬高;
2、不要随便说同事的坏话,要注意自身的不足;
3、礼貌用语,能说“您”的就别说“你”;
4、说话要有层次,要简单明了;
5、一定要把名字标清楚,别让上级最后不知道是谁发的邮件。
礼貌、礼仪是人们在频繁的交往中彼此表示尊重与友好的行为规范。而礼貌用语则是尊重他人的具体表现,是友好关系的敲门砖。所以我们在日常生活中,尤其在社交场合中,会使用礼貌用语十分重要。多说 客气话不仅表示对别人的尊重,而且表明自己有修养;所以多用礼貌用语,不仅有利于双方气氛融洽,而且有益于交际。
1、礼貌用语十个字:“您好,请,对不起,谢谢,再见”。
2、见面语:“早上好”、“下午好”、“晚上好”、“ 您好”、“很高兴认识您”、“请多指教”、“请多关 照”等。
3、感谢语:“谢谢”、“劳驾了”、“让您费心了”、“实在过意不去”、“拜托了”、“麻烦您”、“感谢您的帮助”等。
4、打扰对方或向对方致歉:“对不起”、“请原谅”、“很抱歉”、“请稍等”、“麻烦”、“请多包涵”等。
5、接受对方致谢致歉时:"别客气”、“不客气”“不用谢”、“没关系”、“请不要放在心上”等。
6、告别语:“再见”、“欢迎下次再来”、“慢走”、“祝您一路顺风”、“请再来”等。
7、忌用语:“喂”、“不知道”、“ 笨蛋”、“你不懂”、“你能死了”、“狗屁不通”、“猪脑袋”等。
优质答案2:
最后写:请审阅!
下级给上级发邮件要注意:
1、称谓要得当,不要把很多的话说的太过于奉承,也不要太过于把您的老板抬高;
2、不要随便说同事的坏话,要注意自身的不足;
3、礼貌用语,能说“您”的就别说“你”;
4、说话要有层次,要简单明了;
5、一定要把名字标清楚,别让上级最后不知道是谁发的邮件。
五、写给酸甜苦辣的一封信书信格式?
优质答案1:
敬爱的李老师: 您好! 您是我心目中最敬重的好老师,您虽然十分严厉,但是您把一颗心扑在我们身上。您起早贪黑,琢磨着更好的教学 *** 。您就像蜡烛一样,让我感到前途无限的光明,却燃烧了自己。 树木的成长,离不开阳光雨露,只有他们无私的施舍,才会有生机勃勃。花朵的生活,离不开大地,有了大地提供的营养,才会有花儿的艳丽动人。而我们的生活,离不开老师,有了您的热情帮助,有了您的谆谆教诲,才会有我们的健康成长……老师,太谢谢您了!师恩如鱼得水,这三年来,您苦口婆心的教育我们,把我们的那些错误的想法全部纠正。您的每一句金石良言,我一直还历历在目,由此让我想起了很多以前经历过的事情。 老师,我想对您说:“您真伟大!您是我最好的老师!我喜欢您!” 正因为有您的教育,我们才能有今天的见识,才会有今天这样的才学,正因为您的呵护,我们这些“祖国的花朵”才能健康的成长,正因为您的点滴教诲,才使我们明白做人的道理。您好比大树,我们在您的树荫下茁壮成长。您给了我们像妈妈一样的关怀,让我觉得无比幸福,让我有了学习的兴趣,让我觉得您给了无穷无尽的力量,让我觉得您是我的依靠,让我觉得离不开您了。老师,我们的好成绩离不开您的辛苦教育,我们的好成绩更少不了您的细心培养。我们每前进一步,都离不开您洒下的辛勤汗水。 老师,谢谢您对我们认真负责的教育,谢谢您对我们的关心,谢谢您教给了我们许多知识,谢谢您对我们无私的奉献,一千声一万声“谢谢”都无法回报您对我们的教导。
优质答案2:
2022年是一个冲满挑站的一年,各和心情,有酸有甜有苦有辣,酸,我们多位为国家富强强大做出贡献的科技人才去世,甜,我们的国产航母福建号下水,让世界对我们刮目相看,苦和辣这是疫情,给我们造成了影响,但是中国人民必将战胜疫情,冲冲
-
- 人祸与灾害哪个更可怕(应对天灾与)
-
2026-04-12 16:29:55
-
- 天然大理石价格表(大理石价格表一览表)
-
2026-04-12 16:27:41
-
- q245r钢板价格多少钱一吨,q245r钢板密度表
-
2026-04-12 16:25:26
-
- 企业微信群管理规则(公司微信工作群管理规定)
-
2026-04-12 16:23:12
-
- 双沟珍宝坊53.多少钱(双沟珍宝坊君坊多少钱一瓶)
-
2026-04-11 17:28:58
-
- 冰心描写植物的现代诗大全简短(冰心描写植物的现代诗大全长诗)
-
2026-04-11 17:26:44
-
- mine(韩剧《Mine》引发热议 发人深思)
-
2026-04-11 17:24:29
-
- 国台珍藏1号2012价格表(国台珍藏一号多少钱一瓶)
-
2026-04-11 17:22:15
-
- 西山美墅馆别墅(西山美墅馆邮编)
-
2026-04-11 17:20:01
-
- 封神演义中的殷郊之死
-
2026-04-11 17:17:47
-
- 汽车钢圈价格表(汽车钢圈多少钱一个)
-
2026-04-11 17:15:32
-
- 皮皮虾号何时服役
-
2026-04-11 17:13:18
-
- 贵州茅台商标价值为多多少(贵州茅台商标价值为多多少一瓶)
-
2026-04-11 17:11:04
-
- 海宁市美食,海宁缸肉的做法?据说海宁有一种叫缸肉的美食,我很想尝尝看,在此
-
2026-04-11 17:08:49
-
- 1916年凡尔登战役:一战“人肉磨坊”启动日——历史的绞肉机
-
2026-04-10 16:47:00
-
- 马丁·海德格尔简介 马丁海德格尔名言
-
2026-04-10 16:44:46
-
- 甲午战争慈禧忙于过寿是怎么回事
-
2026-04-10 16:42:32
-
- 赵奢传讲的是什么内容 赵奢论税启示是什么
-
2026-04-10 16:40:17
-
- 南宋宋度宗的年号 宋度宗赵禥是怎么死的
-
2026-04-10 16:38:03
-
- 美国大觉醒运动的性质 美国大觉醒运动的起源和主要领导人
-
2026-04-10 16:35:49



李小龙究竟有多厉害?创造9项世界纪录,至今没人能挑战成功
伊朗地理位置及自然资源