云南省楚雄第一中学
云南省楚雄第一中学
楚雄第一中学(No.1 Middle School Of Chuxiong),简称楚雄一中,是云南省一级一等完全中学, 创建于1932年,原名为云南省立楚雄中学,其前身为始建于明嘉靖四十年(公元1561年)的龙泉书院。
1961年被确定为省属重点中学,1962年更名为云南省楚雄第一中学,1993年评定为省一级完全中学;1997年晋升为省一级二等完全中学;2007年晋升为省一级一等完全中学。

楚一中 校园风光
历史沿革
前身为龙泉书院,始建于明嘉靖四十年(公元1561年)。
1932年创建,原名为云南省立楚雄中学。
1961年,被确定为省属重点中学。
1962年,更名为云南省楚雄第一中学。
1988年,被列为全国名校。
1993年,被云南省教委评定为云南省首批一级完全中学。
1997年,晋升为云南省一级二等完全中学。
2002年,进入全国600家名校。
2007年,晋升为云南省一级一等完全中学。
知名校友
姜兴长 最高人民法院副院长
刘永新 中国人民解放军十四集团军副军长、成都军区副参谋长
杨明 云南省人大常委会副主任
杨应楠 中共云南省委常委、省委秘书长
程映萱 云南省人民政府副省长
杨光俊 云南大学校长
刘焱 南开大学教务长、周恩来研究室主任

楚一中
学校领导历任校长
第一任 孟立人 云南马龙 1932.5—1936春 云南东陆大学
第二任 毕希德 云南昆明 1936春—1940.7 云南东陆大学
第三任 王克生 云南嵩明 1940.8—1943.2 南京中央政治大学
第四任 李伯远 云南凤庆 1943.2—1945.6 云南大学
第五任 范承先 云南巍山 1945.7—1948.6 四川大学
第六任 曹元涛 云南永仁 1948.7—1950.1 西南联大师范学院
第七任 龙 吟 云南石屏 1950.4—1952.11 不详
第八任 杨希孟 云南大理 1952.10—1960.4 云南大学
第九任 王美贞 云南昆明 1960.4—1962.6 不详
第十任 张毓吉 云南楚雄 1983.9—1988.8 云南大学
第十一任 王 因 云南牟定 1988.8—1992.9 昆明师范学院
第十二任 周德才 云南元谋 1992.10—2004.11 云南师范大学
第十三任 王宇伟 重庆万州 2005.3—2012.3 云南师范大学
第十四任 刘志杰 云南楚雄 2012.4—云南大学
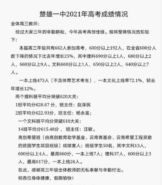
2021高考成绩

-
- 一分钟了解秦霄贤
-
2026-01-12 21:53:01
-
- 伟人的“才饮长沙水,又食武昌鱼”出自何典
-
2026-01-12 21:50:47
-
- 为什么七仙女要下凡寻求爱情?
-
2026-01-12 21:48:33
-
- 汪荣华:伟大的女红军,坚定的共产主义战士
-
2026-01-12 21:46:18
-
- 汉字的源头在哪里?
-
2026-01-11 23:06:46
-
- 非法收受他人财物,数额特别巨大,杜梓被公诉
-
2026-01-11 23:04:31
-
- 北京这些美食你肯定没吃过
-
2026-01-11 23:02:17
-
- 10岁女孩去外公家过年呆105天,上网课看朱鹮,外公的手感动了她
-
2026-01-11 23:00:03
-
- 中国的4大国粹,每一个中国人都应该记住,你知道几个呢?
-
2026-01-11 22:57:48
-
- 智纲智库创始人 · 王志纲
-
2026-01-11 22:55:34
-
- 一姓独大:阮姓占越南人口的40%,为什么越南被“阮”姓垄断?
-
2026-01-11 22:53:19
-
- 小李子终于拿了奥斯卡,从此世界上少了个梗
-
2026-01-11 22:51:05
-
- 西安街头惊现“惊鸿舞”,路过的人表示太美了
-
2026-01-11 22:48:51
-
- 我国唯一一张三元钱币,一张就上万
-
2026-01-11 22:46:37
-
- 广东省湛江市简介
-
2026-01-09 02:13:47
-
- 傅彬同志到清水河县调研指导工作
-
2026-01-09 02:11:33
-
- 从乡村野模到国际超模—陆仙人
-
2026-01-09 02:09:18
-
- 案例:女子退婚不退彩礼,一审判决要退,她当庭说出难以启齿之事
-
2026-01-09 02:07:04
-
- 艾米莉·拉塔科夫斯基:性感超模的跨界之旅 征服你的不只是颜值!
-
2026-01-09 02:04:50
-
- 诗人的脸:你知道这些诗人吗?读过他们的诗吗?世界华语诗人肖像
-
2026-01-09 02:02:35



农村留守妇女无聊寂寞甘愿出轨,于情于理不合,有违伦理道德
第一裸模张筱雨堕落史:1年拍21套人体写真,远比你想象的大胆