2025年工商年报提前知晓!工商年报详细填写流程及108个合规指引
2026-01-19 21:08 来源:生活常识网 点击:
2025年工商年报提前知晓!工商年报详细填写流程及108个合规指引
工商年报是企业在每个财务年度结束后,向工商行政管理部门提交的年度经营报告,主要用于反映企业的经营状况、财务状况及合规情况。工商年报的内容通常包括企业的基本信息(如注册资本、法定代表人、经营范围等)、年度财务报表(包括资产负债表、利润表、现金流量表等)、公司年内的重大事项披露、股东结构及经营活动的变化等。

工商年报20个基础问题详解



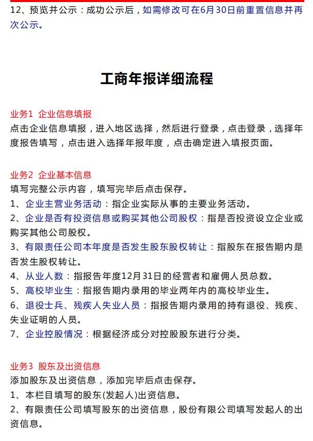
工商年报详细填写流程






企业工商年报信息公示合规指引 108 问

工商税务注册流程


由于篇幅有限,剩下的内容就不一一展示了,电子版资料已打包,有需要的朋友可以带走。

相关标签:
-
- 「乡镇动态」子牙镇开展坏境大清整活动
-
2026-01-19 21:05:50
-
- “H20”隐身性能究竟怎么样?
-
2026-01-19 21:03:36
-
- 追光 | 达喀尔拉力赛收官 韩魏第八名刷新中国车手最好排名
-
2026-01-19 21:01:22
-
- 女性半身美照
-
2026-01-16 14:19:23
-
- 你知道吗?最早的火车站是长辛店火车站
-
2026-01-16 14:17:09
-
- 每逢下雨就会跳舞的鸟—商羊
-
2026-01-16 14:14:54
-
- 马美如,一个唱信天游的音乐精灵
-
2026-01-16 14:12:40
-
- 绿萝怎么繁殖?土培绿萝扦插流程详解
-
2026-01-16 14:10:26
-
- 今天小米发布的红米Note4 你喜欢吗?
-
2026-01-16 14:08:11
-
- 黄英《映山红》别样经典民歌
-
2026-01-16 14:05:57
-
- 湖南益阳厂窖大惨案,堪比南京大屠杀!
-
2026-01-16 14:03:43
-
- 百元哥现身酒吧:是炒作呢?还是炒作呢?
-
2026-01-16 14:01:28
-
- 住旅馆当心"床虱"叮咬,资深员工透露这几处最需注意
-
2026-01-16 13:59:14
-
- 日照大学城仅有的名校之—济宁医学院日照校区
-
2026-01-15 19:51:40
-
- 马苏:从女一号到配角的演艺生涯转变
-
2026-01-15 19:49:26
-
- 回不去的80年代
-
2026-01-15 19:47:12
-
- 黄泥塘市场监管所:加强幼儿园食堂监管 保障幼儿健康成长
-
2026-01-15 19:44:57
-
- 化氏飞鲨轻量,定位轻量大物竿,2800g钓重能否钓起?
-
2026-01-15 19:42:43
-
- 法国总理:将在2023年拨款2.5亿欧元推广自行车计划
-
2026-01-15 19:40:29
-
- 第一次化疗我痛苦的一周(1)
-
2026-01-15 19:38:14



农村留守妇女无聊寂寞甘愿出轨,于情于理不合,有违伦理道德
第一裸模张筱雨堕落史:1年拍21套人体写真,远比你想象的大胆